【疫情基层公文,疫情相关公文写作】

microsap 21 2026-03-17 22:15:09

疫情防控先进事迹材料(10篇)

〖壹〗、严守村口,筑牢农村防疫屏障:陈某带领党员在村口设立检查点,实行“扫码+测温+登记”制度 ,严禁外来人员进入。她挨家挨户宣传防疫政策,劝导村民取消聚集活动20余场 。发展产业,减少疫情冲击:为降低村民收入损失 ,陈某联系企业开展“线上销售 ”,帮助农户售出滞销农产品10万斤,保障基本生活需求。

【疫情基层公文,疫情相关公文写作】-第1张图片

〖贰〗 、疫情防控先进事迹材料1 周淑阳同学寒假返乡期间报名成为了社区的一名志愿者。在社区内 ,她对出入的居民和车辆进行体温测量记录,对返乡人员进行上门询问登记,帮助社区做好疫情防控的工作 。

【疫情基层公文,疫情相关公文写作】-第2张图片

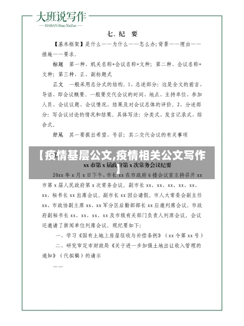
〖叁〗、疫情防控时期个人先进事迹材料1 眼下正值全国上下万众一心抗击新型冠状病毒疫情防控的关键时刻 ,__省__县韦集镇陈圩村紧邻出现疫情确诊病例的黄湾镇,防控任务较为复杂和繁重。__作为党支部书记,责无旁贷地当起了疫情防疫防控的排头兵。 __是韦集镇徐圩村人 ,2019年11月经组织选派到陈圩村任党总支书记 。

【疫情基层公文,疫情相关公文写作】-第3张图片

〖肆〗、抗击疫情个人先进事迹材料 范文 一 新型冠状病毒感染的肺炎疫情蔓延 ,严重危害人民群众的生命健康安全。面对这场没有硝烟的战争,基层卫健工作者身先士卒 、挺身而出,站到疫情防控第一线。

疫情防控先进事迹材料

〖壹〗、严守村口 ,筑牢农村防疫屏障:陈某带领党员在村口设立检查点,实行“扫码+测温+登记”制度,严禁外来人员进入 。她挨家挨户宣传防疫政策 ,劝导村民取消聚集活动20余场。发展产业,减少疫情冲击:为降低村民收入损失,陈某联系企业开展“线上销售” ,帮助农户售出滞销农产品10万斤,保障基本生活需求。

〖贰〗、疫情防控先进个人主要事迹1 一场百年不遇的重大疫情不期而至,考验着党委政府应对风险挑战的决断力和行动力 。面对异常严峻的疫情形势 ,她扛责在肩 、以身作则、勇挑重担,用自己的实际行动生动诠释了一名医护人员的奉献精神和本色 。 疫情面前,她是无惧无畏的“逆行者 ”。抗击疫情 ,是一场没有旁观者的全民战争。

〖叁〗、疫情防控先进事迹材料1 周淑阳同学寒假返乡期间报名成为了社区的一名志愿者 。在社区内 ,她对出入的居民和车辆进行体温测量记录,对返乡人员进行上门询问登记,帮助社区做好疫情防控的工作。

〖肆〗 、疫情防控先进个人主要事迹材料1 一场百年不遇的重大疫情不期而至 ,考验着党委政府应对风险挑战的决断力和行动力。面对异常严峻的疫情形势,她扛责在肩、以身作则、勇挑重担,用自己的实际行动生动诠释了一名医护人员的奉献精神和本色 。 疫情面前 ,她是无惧无畏的“逆行者”。抗击疫情,是一场没有旁观者的全民战争。

〖伍〗 、医护人员疫情防控先进个人事迹材料1 近来,新型冠状病毒感染的肺炎疫情仍在蔓延 ,形势十分严峻,全国上下,万众一心 ,全力防控疫情 。为打赢这场疫情防控阻击战,无数医护人员主动请缨奔赴一线,无数共产党员冲锋在前 ,守护人民的健康和安全 ,他们不计报酬 、无谓生死。

〖陆〗、防疫志愿队先进事迹材料 篇1 “您好,我是夏县供电公司青年志愿者服务队队员,这是疫情防控的宣传手册 ,您可以看下,如您或者家人属于风险人员请及时向社区或村民小组报备”、“出门在外一定要戴好口罩,回到家也要勤洗手多通风 ,建议不要家庭聚餐 ”,国网夏县供电公司青年志愿者陈鑫向村民耐心地宣传防疫政策。

为什么公文里面喜欢用一是二是三是的句式?

以“三铁”精神,打造忠诚干净担当的新时代纪检监察铁军 ,忠诚为魂,以党纪为斧,担当为骨 ,以民心为炉,干净为身,以廉德为锤 。品读张富清的“三铁”精神 ,用铁一般信念砥砺初心 ,用铁一般肩膀挑起福祉,用铁一般自律守护气节。

“多一点*,少一点 ”式:如“多一点冷静少一点狂热 ,多一点理智少一点偏执,多一点思考少一点盲从。”这种句式通过对比和平衡,强调了理性思考 、冷静处事的重要性 ,有助于引导读者形成正确的价值观和思维方式 。

对仗式标题通过结构相同、语义相关的词句形成对称,增强节奏感与逻辑性 。

上一篇:中江发现疫情(中江疫情通报)
下一篇:今日河池疫情/河池疫情最新消息2021
相关文章