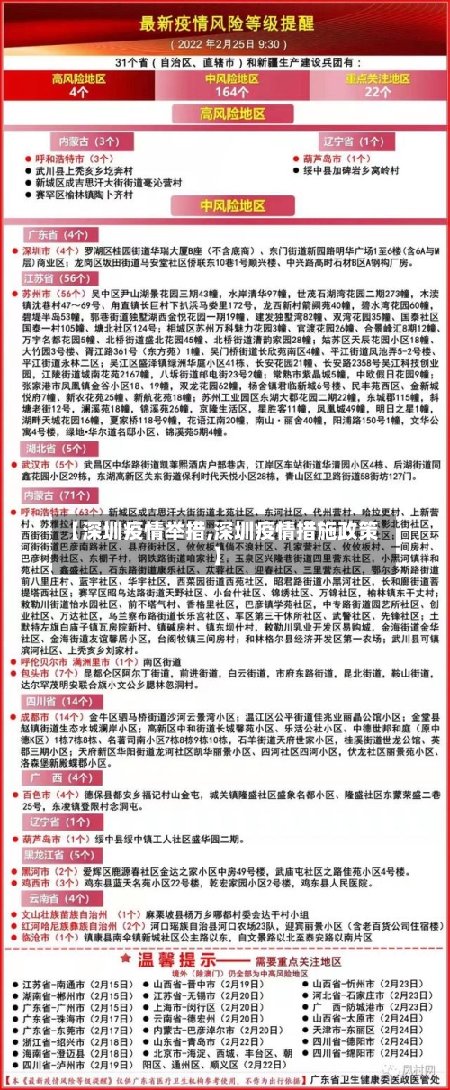
〖壹〗、今夜深圳人分三批行动,源于深圳为应对疫情采取的严格防控措施 ,包括全市全员核酸检测 、小区封闭式管理、公交地铁停运、非保障型企业停止运营或居家办公等,引发市民抢菜、搬电脑 、做核酸等行为,一场极限封锁测试就此开始。全市全员核酸检测:深圳宣布进行全市全员核酸检测,这是应对疫情的重要举措。

〖贰〗、新加入的无人机与小机枪塔不同 ,无人机没有寻找掩体的欲望而且很脆,最重要的是这东西算一个怪,所以通过击杀大量无人机可以大大延长你大招的持续时间 ,配合指挥等启动大招后触发的天赋更是爽的不行。
〖叁〗、一个记者说,郑州富士康的高层还没有接受过我们的采访,每次打电话都转接到深圳总部的负责外宣的人的电话上 。 一个资深媒体人士透露 ,富士康在郑州行事十分低调,开设新工厂也不愿过分张扬。但郑州市引进富士康是个典型,媒体都希望关注。
〖肆〗 、杨靖宇(1905年2月26日-1940年2月23日) ,原名马尚德,字骥生,河南省确山县人 ,中国共产党优秀党员,无产阶级革命家、军事家、著名抗日民族英雄,鄂豫皖苏区及其红军的创始人之一,东北抗日联军的主要创建者和领导人之一 。1932年 ,受命党中央委托到东北组织抗日联军,历任抗日联军总指挥政委等职。

跨越速运凭借运力资源和企业凝聚力,通过运输抗疫物资 、组织志愿者服务及严格自身防疫等举措 ,积极助力深圳战疫,彰显了企业的责任、大爱与担当精神。主动运输抗疫物资,保障物资高效送达深圳疫情形势严峻期间 ,跨越速运主动请缨承担抗疫物资运输任务 。
〖壹〗、月,深圳因疫情形势严峻,政府发布全市三轮全员核酸检测通告 ,全市按下“暂停键”。面对这一情况,盛创汇联供应链集团积极响应政府号召,采取多项举措支持防疫工作 ,并为一线防疫工作者送去暖心物资。
月22日晚中国第一大城市上海已经出动精锐医疗队驰援重庆,这是东部沿海首支支援重庆的省级医疗队,提示重庆医护人员可能相对不足 。北京市。北京市疫情新增病例数持续高位增长,社会面病例数持续上升 ,防控工作正处于最关键 、最吃紧的时刻。22日北京市新增本土确诊388例,新增本土无症状感染者1098例 。
累计确诊13345例,其中香港11821例(出院11522例 ,死亡210例),澳门49例(全部出院),台湾1475例(出院1116例 ,死亡12例)。分析:本土疫情:辽宁省新增4例本土确诊和5例本土无症状感染者,需关注当地防控措施及传播链调查。境外输入压力:14例境外输入病例涉及多省份,提示口岸城市需持续强化闭环管理。
截至2月11日12时 ,广西百色累计报告本土确诊病例249例,占广西全区病例的96%,这座边境小城在春节期间面临了前所未有的抗疫压力 。以下从疫情爆发原因、防控难度、经济压力 、社会支持等方面展开分析:疫情爆发:一场“猝不及防 ”的冲击源头追溯:疫情源于一名深圳返乡人员许某。
〖壹〗、几个月前 ,陪家里人去过一次深圳市南山区人民医院,医院大门口右侧有一排红色大字书的导向牌“发热门诊专用通道”,当时我还开玩笑说,这应该是给疑似新冠病人准备的VIP服务。没曾想 ,这次我自己亲身体验了一把这个服务,挺酸爽 。
〖贰〗、深圳的社康机构根据功能不同,主要分为发热门诊社康和普通门诊社康 ,它们各自接诊的疾病范围有所不同:发热门诊社康:主要接诊有“发热、咳嗽 、乏力、嗅觉味觉减退、鼻塞 、流鼻涕、咽痛、结膜炎 、肌痛、腹泻”等症状的患者。普通门诊社康:接诊除上述发热等症状外的其他患者。
〖叁〗、深圳市南山区医疗集团总部各社康中心就诊须知如下:核酸检测要求自2022年1月12日中午12点起,所有人员(危急重症等情况除外)进入社康中心需持有48小时内核酸检测阴性证明 。3岁以内预防接种的儿童可免于提供核酸证明,但陪同家长需出示48小时内核酸检测阴性证明。
〖肆〗 、自2022年3月2日起 ,深圳市第三人民医院发热门诊(含儿科发热门诊)因门诊业务调整需要暂停接诊,恢复时间将另行通知。 以下是该医院疫情期间的其他就诊规定:普通门诊患者:需持48小时内的核酸检测阴性结果就诊 。
〖伍〗、从2022年3月14日起,深圳宝田医院就诊最新规定如下:进入医院及社康核酸要求 所有进入深圳宝田医院人员及陪同人员需凭24小时核酸阴性结果进入。社康就诊按以上防疫规定施行 ,社康全面施行预约挂号,需在社康通小程序进行预约挂号就诊。
〖陆〗、深圳无需准备阳了的药 。通过查询相关公开信息显示,深圳每个社康都开设了发热门诊 ,只要你发热了,可以直接到就近社康的发热门诊看病,医生一定会给你开退烧药。无需担心确诊阳性之后无药可用。